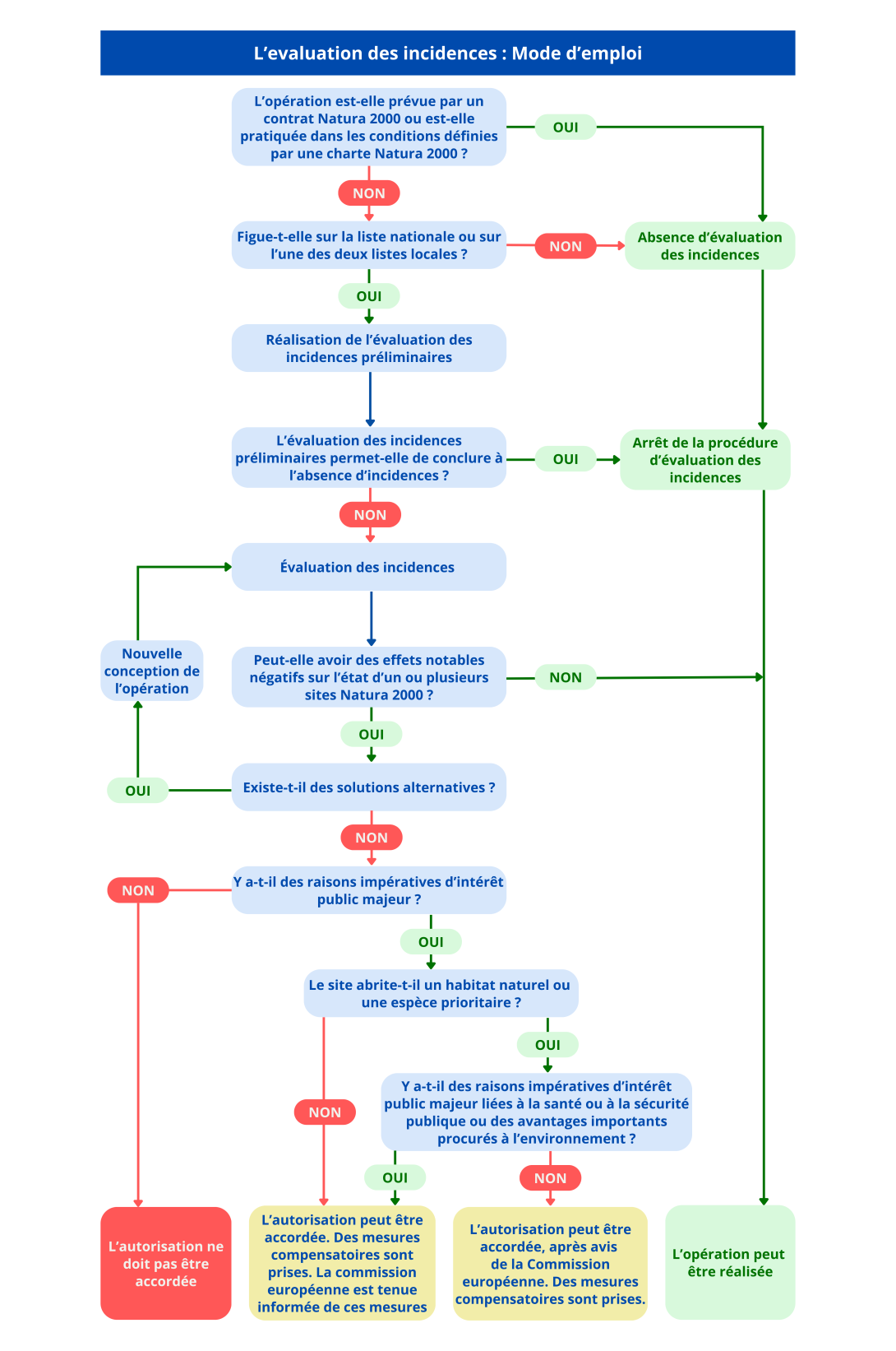
Le fait d'être en site Natura 2000 ou à proximité impose le respect d'une réglementation particulière, qui est l'Evaluation des incidences Natura 2000. Cet outil s'applique sur l'ensemble du territoire et a un caractère obligatoire. Il constitue une sorte de "réglementation" propre à Natura 2000.
Des travaux, des aménagements, des manifestations sportives et culturelles peuvent être réalisés dans un site Natura 2000 ou à proximité à condition qu’ils n’affectent pas son intégrité. C'est pour cela qu'une étude proportionnée à la nature et à l’importance des incidences potentielles du projet peut être nécessaire. Ceci afin d’évaluer les impacts sur les habitats naturels et espèces du site Natura 2000 et permettre de les éviter/réduire/compenser.
Tout projet, manifestation sportive ou culturelle projetés sont susceptibles d'avoir des incidences sur la biodiversité dès lors qu'ils ont lieu dans le périmètre Natura 2000 ou en dehors, qu'ils soient temporaires ou permanents. L'évaluation des incidences correspond à l'étude des effets significatifs potentiels de ces projets.
En l’absence de solutions alternatives, seules des raisons impératives d'intérêt public majeur peuvent permettre d’autoriser un projet affectant un site Natura 2000. Des mesures compensatoires devront alors être prises.
Dans tous les cas, renseignez-vous auprès de notre structure animatrice Natura 2000 Morgane PERRETTE, Chargée de mission Natura 2000
Saint-Malo Agglomération au 6 rue de la Ville Jégu - BP 11, 35260 Cancale
natura2000@stmalo-agglomeration.fr - Tél : 02 23 15 17 13
